Simplifying the Process: Understanding the Grant of Certificate for Divorce in Singapore

Simplifying-the-Process-Understanding-the-Grant-of-Certificate-for-Divorce-in-Singapore

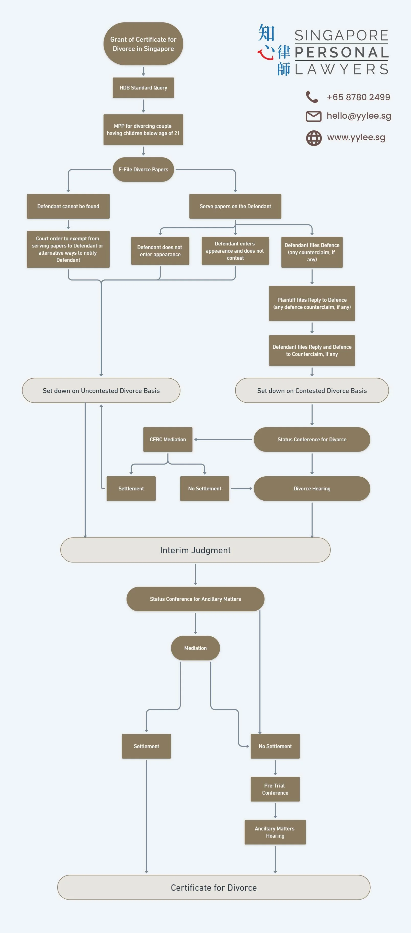
Grant of Certificate for Divorce in Singapore

Simplifying-the-Process-Understanding-the-Grant-of-Certificate-for-Divorce-in-Singapore

Step 1 – Before Filing the Divorce Application

Since 2016, Singaporean law mandates that couples with at least one child under 21 years old, who cannot fully agree on the reasons for divorce and all related matters, must attend a Mandatory Parenting Programme (MPP). This session, held at one of the four Family Centres in Singapore, aims to help parents understand the potential impact of divorce on their children and finances. Upon completion, attendees receive a Certificate of Attendance, which is essential for filing a Writ for Divorce.

If both parties agree on the reasons for divorce and all ancillary matters, they can proceed with either the Uncontested Divorce track or the Simplified Divorce Track.

Step 2 – Drafting the Divorce Documents

The person applying for the divorce, known as the Plaintiff, prepares several documents, including:

  • Writ for Divorce: This autogenerated document includes a serial number (e.g., FC/D 1234/2020).

  • Statement of Claim: This document outlines the particulars of the parties, children, assets, and the Plaintiff’s claims for ancillary reliefs.

  • Statement of Particulars: This narrative describes the breakdown of the marriage, citing reasons such as unreasonable behavior, violence, or adultery.

  • Parenting Plans: These detail the current and post-divorce care arrangements for children under 21, including school and schedules.

  • Property Plans: These outline information about the matrimonial home, including cash, CPF contributions, and the intended division post-divorce.

Step 3 – Service of the Writ on a Defendant

The Writ for Divorce, along with all documents, is filed in the Family Justice Courts to initiate proceedings. The Defendant must respond within eight days. If the Defendant cannot be located or refuses to respond, the Plaintiff may apply for Substituted Service.

If the divorce is contested, the parties may engage in various dispute resolution methods, such as settlement proposals or court mediation.

Step 4 – Grant of Interim Judgment for Divorce

If the Defendant does not contest the divorce but wishes to address ancillary matters, they must file a Memorandum of Appearance. If the court determines that the marriage has irretrievably broken down, it grants an Interim Judgment for Divorce.

The court grants the Interim Judgment if both parties agree to the divorce and ancillary matters. Otherwise, the case proceeds to the ancillary matters stage.

Step 5 – Grant of Certificate for Divorce

After a compulsory waiting period of three months and one day, the Final Judgment for Divorce, or Certificate for Divorce, may be obtained. At this point, the spouses are officially divorced.

If either spouse wishes to contest any aspect of the divorce after initially agreeing, the case transitions from a simplified uncontested divorce to a contested divorce. If you need further advice, speak to one of our specialist divorce lawyers at YY Lee & Associates LLC at +6587802499, especially if your spouse is not cooperative and may contest the divorce.

Previous
Previous

Understanding How Singapore Courts Determine Child Maintenance During a Divorce

Next
Next

Navigating the Mandatory Co-Parenting Programme (CPP) for Simplified Divorce from 1 July 2024